当一场原本应当展示青春活力与竞技激情的U21篮球比赛,最终以场上球员的集体冲突和群殴画面收场,人们记住的就不再是比分和数据,而是那一幕幕失控的冲动与规则的失语。中国篮协近日发布的《关于U21群殴事件的处罚通知》迅速登上热搜,其中对4名球员作出停赛3年的严厉处罚,更是在舆论场引发了巨大震动。很多人第一次如此清晰地意识到职业通道并不是“护身符”,年轻球员在情绪与规则之间做出的选择,可能会直接决定自己的篮球前途。
围绕“中国篮协发布U21群殴事件处罚通知 4名球员停赛3年”这一事件,舆论的焦点其实不只停留在“罚得重不重”这一层面,而是进一步指向了联赛风气、青训教育、职业伦理以及规则尊严这些更深层次的话题。群殴本身固然骇人,但更值得追问的是:为什么在应该最重视培养与引导的U21阶段,会爆发如此大规模的冲突;为什么一些年轻球员会在镜头、观众和未来职业生涯的注视下,仍然选择以拳脚而不是理性来解决问题;以及,中国篮协这份处罚通知,究竟意在“震慑一次”还是“重绘底线”。

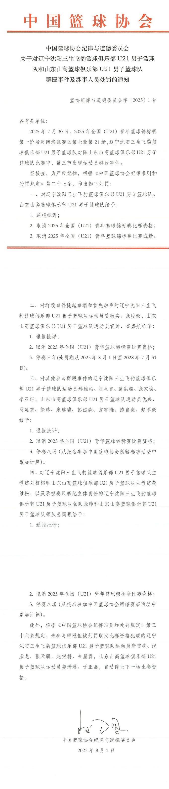
从公开信息来看,这起U21群殴冲突并非简单的“情绪失控”。在对抗激烈、身体接触频繁的篮球比赛中,火药味浓是一种常态,但从肢体推搡升级为集体围殴,从情绪争执演变为多人参与的暴力事件,已经越过了体育竞赛可以容忍的红线。中国篮协在处罚中明确提及“破坏比赛秩序、影响极其恶劣”等表述,并通过停赛3年这一极具杀伤力的决定,释放出一个极为清晰的信号:无论你有多年轻、天赋多高,只要触碰到底线,就必须付出惨重代价。
对于U21球员而言,停赛3年几乎意味着一段黄金发展期被直接掐断。在18至23岁之间,球员的身体素质、技术习惯、比赛理解都会进入高速成长阶段,这个阶段也是教练、俱乐部和国家队重点考察的年龄区间。一旦3年无法参与正式比赛,训练节奏被打乱,竞技状态难以维持,心理层面又要承受巨大压力,能不能在处罚期结束后真正“回得来”,都是未知数。这也是为什么不少业内人士评价,这次处罚已经接近“职业生涯重启”的级别,而这样的强度,正是中国篮协希望通过制度威慑来重塑比赛秩序的体现。

如果把视角从个案投向更宽的背景,就会发现这起事件并非孤立。近几年,国内外赛场上类似的群体冲突、推搡、辱骂甚至是追打裁判的画面时有出现。从CBA联赛场上个别外援与本土球员的冲突,到基层联赛中球员围堵裁判,再到校园体育中因犯规引发的拉扯动手,体育暴力正在以一种令人不安的频率暴露出来。中国篮协此次对U21群殴事件果断出手,在一定程度上也是对过去一些“处理偏软”“罚过即忘”的纠偏,试图用一次力度空前的处罚,来回答外界“态度是否坚决”的质疑。
值得注意的是,在讨论这份处罚通知时,很多人习惯用“年轻气盛”“一时冲动”来为当事人寻找心理解释,但情绪并不能成为违法违规的遮羞布。竞技体育本身就是对情绪管理能力的极致考验,高强度对抗、巨大压力、激烈身体接触,都在不断挑战运动员的自控力。真正成熟的球员,不是不会愤怒,而是懂得把愤怒压缩在规则允许的边界内,用更强硬、更合理的对抗来回应,而不是脱离比赛语境的拳脚相向。中国篮协在通报中反复强调“赛风赛纪”和“尊重对手”,其实就是在告诉所有参与者:你可以输球,但不能输掉底线。
从青训和教育的角度看,这起U21群殴事件暴露出一个长期被忽视的问题——我们对“如何成为一名职业球员”的理解,常常停留在技术层面,却忽略了职业素养和人格教育。不少年轻球员从少年队开始,日常训练的重点常常是投篮、对抗、防守轮转,却较少系统学习如何与裁判沟通、如何在遭遇对手挑衅时冷静应对、如何在不公平判罚面前通过队长或教练渠道表达诉求。结果就是,一旦情绪积累到极点,又缺乏疏导和转化路径,就很容易在某一瞬间爆发为不可逆的冲突。
在某些青训环境中,甚至仍存在一种隐性话语——“场上就要硬一点”“别怂”“有时候就得还手”。这种模糊甚至被误读的“强硬文化”,慢慢演变成把暴力与血性混为一谈。但真正高水平的篮球文化反而非常清楚地划出界限:可以有强硬的对抗、可以有怒吼、可以有咆哮式的庆祝,但不能有离开球的故意伤人,更不能演变为多人参与的围殴。用规范的职业规范去校正这类模糊认知,是中国篮协和各俱乐部、各梯队教练在这次处罚之后必须补上的功课。
回顾国际篮球发展史,类似通过“重罚”扭转场上风气的案例并不少见。NBA早期也曾爆发多起影响恶劣的群殴事件,最典型的就是“奥本山宫殿事件”。那场冲突中,球员冲上看台与球迷互殴,联盟最终开出数十场甚至整个赛季的严厉禁赛,直接重塑了联赛对暴力行为的零容忍原则。从长远看,正是那次看似残酷的处罚,迫使各方重新设计安保流程、赛场规范与危机处理预案,也让后来的球员逐渐习惯了“情绪可以激烈,但行为必须受限”的新秩序。中国篮协对U21群殴事件采取停赛3年的决定,从逻辑上看与当年的NBA并无本质不同——都是在试图用制度的高压线,换取未来更安全、更文明的比赛环境。
严厉处罚并不意味着“只罚不教”。真正有建设性的做法应该是:在处罚公布之后,相关俱乐部和地方篮协进一步开展反思性教育,让其他U21以及更低年龄段的梯队球员,集体观看事件回放与处罚通报,在教练的引导下讨论:如果当时身处其境,怎样做才能避免冲突升级;在情绪即将失控的一瞬间,有没有别的选择。将别人的代价,转化为自己的教训和底线,才能发挥这份处罚通知更大的社会与教育价值。
对于被停赛3年的4名球员本身,舆论也不必简单地把他们标签化为“问题青年”或“负面典型”。错误的行为必须接受惩罚,但个人并不等同于错误本身。不少网友在讨论中也提到了“给年轻人一个改过的机会”的声音,这并非为事件开脱,而是提醒各方:在制度层面强调“零容忍”的也需要为当事人预留一条重返赛场的路径——前提是他们能够真正反思、自省,并通过实际行动证明自己已经学会尊重规则、尊重对手、尊重这项运动。停赛3年既是惩戒,也是漫长的自我修复期,这条路能不能走得过来,很大程度上取决于他们如何面对自己。

从公众视角看,“中国篮协发布U21群殴事件处罚通知 4名球员停赛3年”之所以引发广泛讨论,是因为它承载着人们对中国篮球整体形象和未来气质的期待。篮球早已不再只是专业圈的事情,而是成千上万青少年参与的热门运动。今天U21球员在场上的每一次冲突、每一次选择,都有可能成为校园、街头和各类民间比赛中被模仿的对象。如果连职业化路径上的精英球员都在公开舞台上以群殴解决问题,那社会大众又凭什么相信“体育能塑造品格”这句常被挂在嘴边的话。
这次处罚的真正意义远不止“取消几名球员的上场资格”,它更像是一面镜子,照出了当前篮球环境中关于规则意识、情绪管理和价值引导的缺口,也逼迫管理者、教练、球员乃至媒体重新审视:我们究竟希望在中国篮球身上看到怎样的气质。是只在意输赢、只崇拜“狠劲”的短视文化,还是既重视竞技成绩,又坚持用清晰的底线与温和而坚决的规则来塑造新一代球员的风貌。某种意义上,U21群殴事件是一次沉重却必要的提醒——被停赛3年的不仅是球员的比赛资格,更是提醒所有相关方:如果不从根源上改变观念和机制,中国篮球在冲击更高舞台时,随时可能被类似的场外“失控”拖住脚步。
可以预见的是,随着处罚通知影响的持续发酵,未来一段时间内,围绕U21群殴事件的复盘、追问和改进会陆续展开。无论是修改联赛规则、完善气氛管理,还是强化青训中的心理辅导、冲突预案演练,都有必要提上议程。真正健康的篮球生态,不是永远没有矛盾与冲突,而是在矛盾出现时,所有人都知道哪些事情可以做、哪些绝对不能做。当这种共识在一代又一代球员心中扎根时,“群殴事件”才会从新闻标题中慢慢消失,而中国篮球也才能在更干净、更理性的赛场上,去追逐更远大的目标。





需求表单